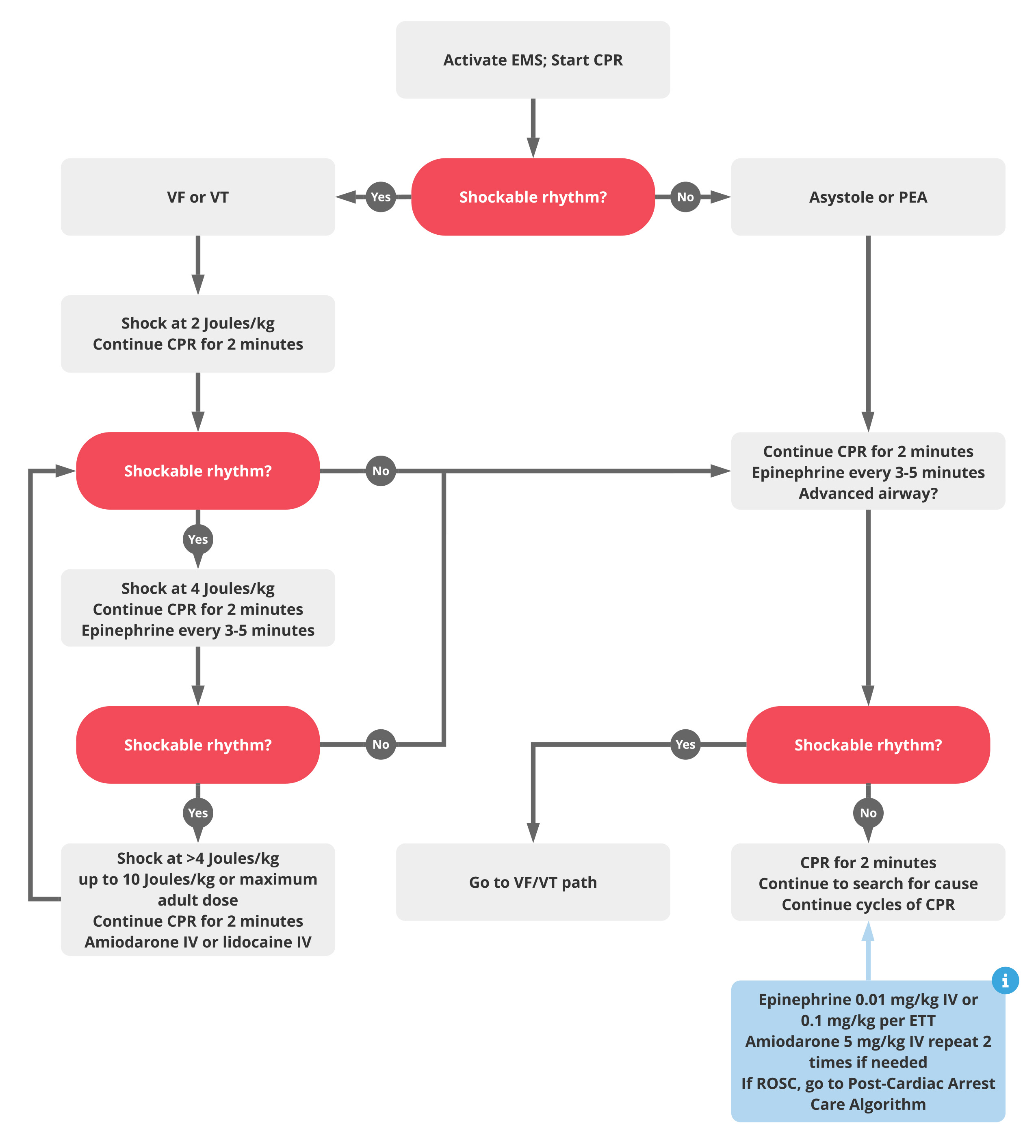
PALS Cardiac Arrest Algorithm

1. Activate emergency medical services, call a pediatric “code blue”, obtain AED or defibrillator
2. Is the rhythm shockable?
Rhythm IS shockable (ventricular fibrillation or unstable ventricular tachycardia)
1. Administer shock at 2 Joules/kg
2. Administer high-quality CPR for 2 minutes
3. Check rhythm
If not shockable, move to asystole/PEA rhythm protocol
If shockable, continue
4. Administer shock at 4 Joules/kg
5. Administer epinephrine 0.01 mg/kg IV or 0.1 mg/kg per ETT every 3-5 minutes
6. Administer high-quality CPR for 2 minutes
7. Check rhythm
If not shockable, move to asystole/PEA rhythm protocol
If shockable, continue
8. Administer shock at >4 Joules/kg
9. Administer amiodarone 5 mg/kg IV (repeat 2 times if needed) or lidocaine 1 mg/kg IV
10. Administer high-quality CPR for 2 minutes
11. Check rhythm
If not shockable, move to asystole/PEA rhythm protocol
If shockable, repeat steps 8-11
Rhythm IS NOT shockable (asystole or pulseless electrical activity)
1. Administer high-quality CPR for 2 minutes
2. Administer epinephrine 0.01 mg/kg IV or 0.1 mg/kg per ETT every 3-5 minutes
3. Check rhythm
If shockable, move to VF/VT rhythm protocol
If not shockable, continue
4. Administer high-quality CPR for 2 minutes
5. Check rhythm
If shockable, move to VF/VT rhythm protocol
If not shockable, continue
6. Administer amiodarone 5 mg/kg IV (repeat 2 times if needed)
7. Administer high-quality CPR for 2 minutes
8. Check rhythm
If shockable, move to shockable rhythm protocol
If not shockable, continue CPR and medications
Pricing for New Customers Only
- Latest ECC & ILCOR Guidelines
- No Skills Test Required
- 24/7 Online Access
- Instant Card Access
- 2 Year Certification